1.Haustechnik Elektrik

Stromzuführung vom Vorderhaus Zählerkasten Energieversorger unter dem Estrich verlegt zum Zählerkasten im Hauswirtschaftsraum 23a.

2.Haustechnik Wasser

Vom Wasserversorger kommt die Zuleitung ins Voderhaus. Nach der Wasseruhr führt ein Rohr in den Hauswirtschaftsraum 23a in die rechte Ecke hinter den verschiedenen Wasser-und Heizungsrohren.
Als erstes kommt ein Apsperrhahn danach die Wasseruhr. Die Wasseruhr muss geeicht sein, da sie zu Abrechnungszwecken genutzt wird.

2.Haustechnik Heizung


2.Haustechnik Abwasser


Zählerschrank Übersicht der Bauteile

nur zur Orientierung

Zählerschrank

nur zur Orientierung

Dachgeschoss

Übersicht der Sicherungen

Sicherungen

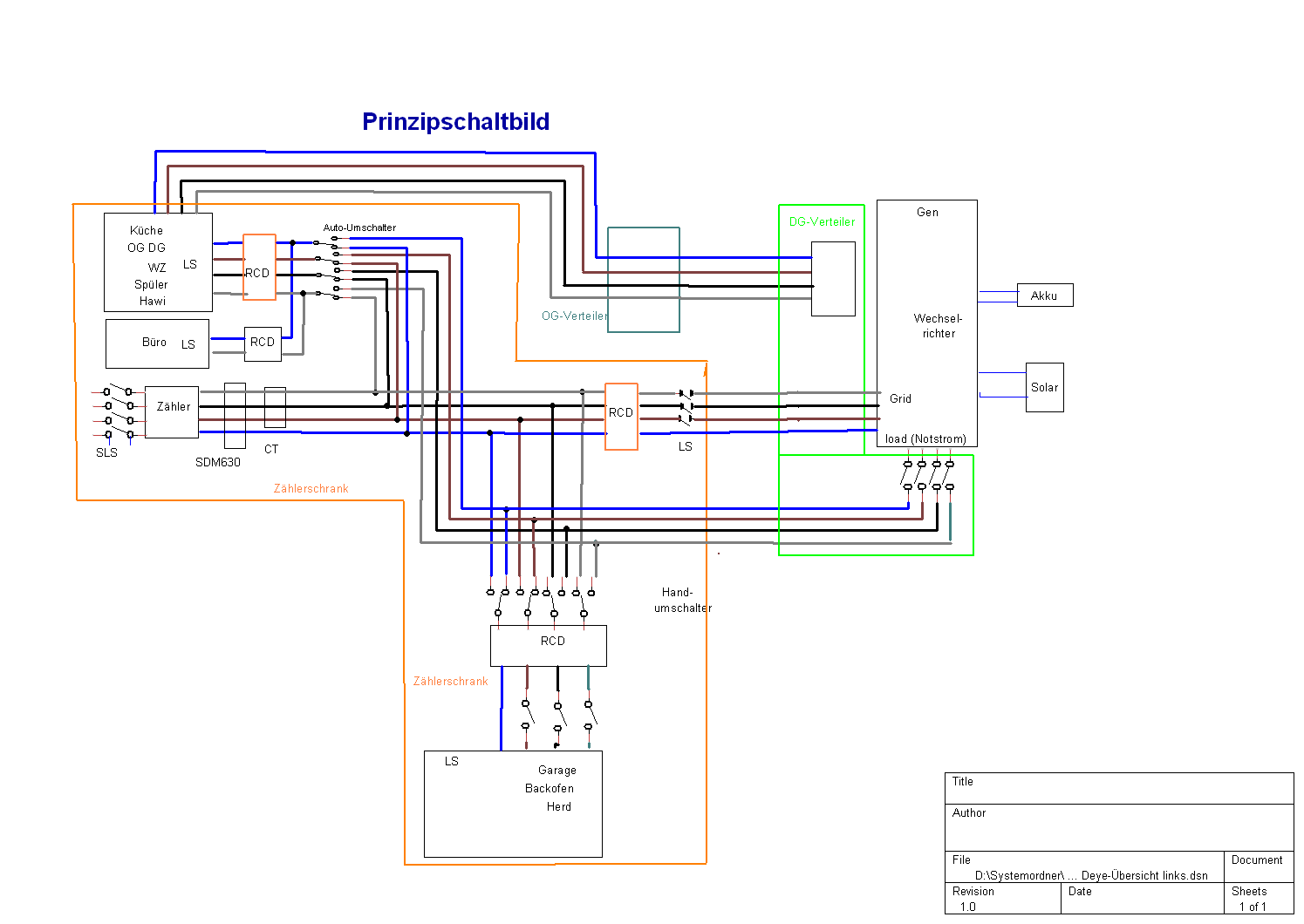
Deye im System

Stand 29.07.25

deye-system

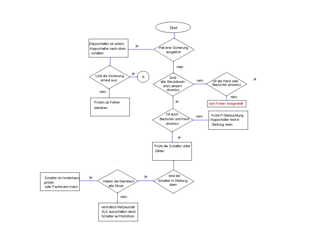
Fehlersuche mit Diagramm

Suchplan